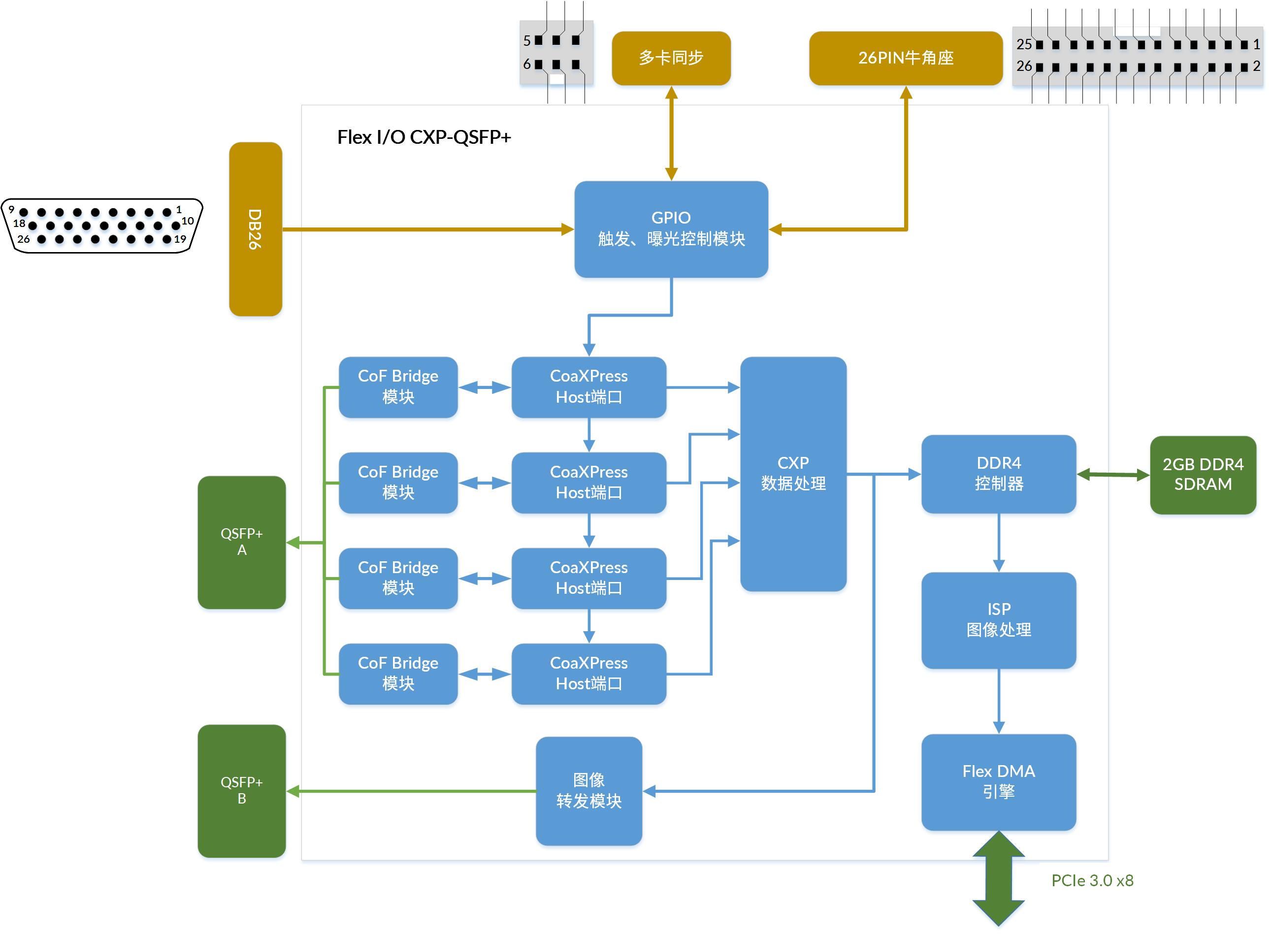
Flex I/O CXP-QSFP+

四路CoaXPress-over-Fiber图像采集卡
  • 1*QSFP+接口A(相机接口)& 1*QSFP+接口B(转发接口)
  • 最高支持5000MB/s的相机传输带宽
  • PCIe Gen 3 x8 接口,支持高达 6700 MB/s 的总线带宽
  • 支持相机图像数据转发功能,可将多张卡级联,共享图像数据
  • SKU: 118400000
如何购买:
  • 手机:177 6170 7172
  • 固话:025-52070647转8013(工作日9:00 到 17:30)
  • 邮箱:sales@magewell-industry.com
规格参数
接口
尺寸
产品特性
  • 最大 4 通道单相机单 Data Stream 帧捕获卡
  • 支持 CoaXPress 1.1/2.0 协议标准
  • 支持 CoaXPress over Fiber Bridge Protocol Version 1.0 标准 支持相机图像数据转发功能,可将多张卡级联,共享图像数据
  • 全高 PCIe 插卡,PCIe Gen 3 x8 接口,支持高达 6700MB/s 的总线带宽
  • 美乐威 Flex I/O Viewer 客户端,兼容各类 CXP 工业相机,支持参数配置与预览
  • 美乐威 Flex DMA PCIe 传输引擎,帧捕获和传输完全由硬件完成,不占用 CPU
  • 支持 GenTL Producer、GenICam 应用编程接口
  • 相机接口
    • QSFP+ 接口 A,兼容 SFF–8436 协议标准,带宽最高支持 40G
    • 支持 CXP 协议 CoaXPress over Fiber Bridge Protocol Version 1.0 标准
    • 支持 High Speed Upconnection 高速上行接口
    转发接口
    • QSFP+ 接口 B,兼容 SFF–8436 协议标准,带宽最高支持 40G
    • 采用自定义传输协议,将图像数据转发至其他采集卡。
    相机支持
    • 支持 Aera-scan 面阵相机、Line-scan 线扫相机
    • 支持黑白相机、彩色相机(YCbCr、YUV、RGB and Bayer CFA)
    • Tap 支持 1X–1Y、1X–1Y2、1X–2YE
    固件类型
    • Master采集固件:
      • 支持 1 个 1、2、4 链路相机
      • 支持 Bayer2RGB 功能
      • 支持图像数据转发
      • 支持 High Speed Upconnection
    • Slave采集固件:
      • 接收 Master/Slave 采集卡转发的图像数据
      • 转发接收到的图像数据
    • Multi 采集固件:
      • 支持 1 ~ 4 个相机
      • 支持 Bayer2RGB 功能
    内置图形处理
    • 数据小端转换

    • 扩充 10-/12-/14-bit 数据至 16-bit,高位、低位扩充可选

    • Bayer CFA 转 RGB (采用 3X3 线性插值算法)

      *备注:Bayer CFA 转 RGB 功能,行最大支持 32768 Bytes

    帧缓冲 4 片 4Gb DDR4–2400 帧缓冲区(2GB)
    PCIe 接口
    • PCIe Gen 3 x8 接口,向下兼容 PCIe Gen 2/1 及 x4,x2,x1
    • 最大持续写入带宽 6700MB/s(与主机平台有关)
    面板 I/O
    • 1* QSFP+ 接口 A(相机接口)
    • 1* QSFP+ 接口 B(转发接口)
    • 1* DB26 母头连接器
      • 4 路 IIN 差分光隔离输入,最大频率 50kHz
      • 4 路 DIN 差分高速输入,最大频率 5MHz
      • 3 路 IOUT 差分光隔离输出,最大频率 100kHz
      • 2 路双向 TTL/LVTTL 单端接口,最大频率 5MHz
      • 12V 与 GND
    PCB 板上 I/O
    • 1* 2x13 2.54 间距连接器
      • 4 路 IIN 差分光隔离输入,最大频率 50kHz
      • 4 路 DIN 差分高速输入,最大频率 5MHz
      • 3 路 IOUT 差分光隔离输出,最大频率 100kHz
      • 2 路双向 TTL/LVTTL 单端接口,最大频率 5MHz
      • 12V 与 GND
    • 1* 2x3 2.54 间距连接器,包含 4 路多卡同步接口,最大频率 1MHz
    配套软件 Flex I/O Viewer:兼容各类 CXP 工业相机,支持配置参数与预览
    开发接口 GenTL Producer、GenICam,支持 Halcon,MVS 等多种软件
    开发样例 提供 C/C++ 二次开发样例源程序
    操作系统
    • Windows 10/11
    • Linux (具体请咨询美乐威销售团队)
    其他功能 支持通过 IO 接口级联,多卡同步触发采集
    外形尺寸 144.75mm x 104.85mm
    风扇 上报 FPGA 温度和风扇转速信息,可手动设定风扇转速
    电源消耗 PCIe +12V: 整卡功耗与使用固件有关,典型功耗≤20W
    工作环境
    • 工作温度:0 到 60 摄氏度
    • 保存温度:-15 到 85 摄氏度
    • 相对湿度:10% 到 90% (非冷凝状态)